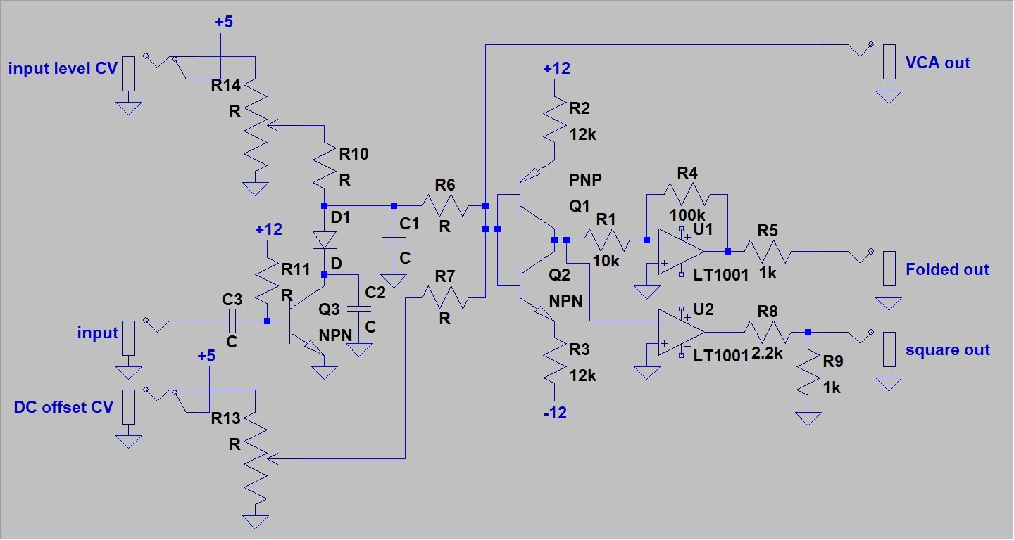
Taika Electronics is my own analog audio electronics company. Being a sound designer often involves making your own tools, be it a modular synthesizer, custom plugins using tools like Bitwig’s Grid or Max4Live, or even just creating your own signal chains you re-use as your own special processor. In my case, along with building several modular synthesizers and building Grid systems, I’ve also found the need for custom tools within my preferred hardware environments (finally, a use for my BSEE!). As such, on this page I will share with you devices I have built – many of which are available for sale!
Modular Synthesizers
Here you can see synth modules I’ve designed and built, and are for sale!
